志愿军基本是当时最强的轻步兵了

对应老买买提的军事天地,观点交锋比较激烈,反驳不留情面,请作好心理准备。因为此版帖子太多,所以新帖不出现在首页新帖列表,防止首页新帖刷屏太快。


版主: Softfist

回复
ridgway
论坛元老
论坛元老
帖子互动: 609
帖子: 27694
注册时间: 2022年 9月 25日 16:11

#525 Re: 志愿军基本是当时最强的轻步兵了

帖子 ridgway »

解放军的十大王牌军,都是哪位名将带出来的部队?

在解放军历史上,被大家一致公认的主力王牌军,有第一军,第12军,第13军,第20军,第27军,第38军,第39军,第40军,第43军,第54军。

以上十个军,作风强硬,军纪严明,在解放战争,抗美援朝战争,包括七九年的边境自卫反击战中都立下了赫赫战功,同时也是守卫边防的骨干力量。

那么,这十大王牌军,都是哪位名将带出来的部队呢?

第一军是由西北野战军第一纵队改编而成的。这支部队从组建到改编,先后在两位名将的领导下投入西北地区的解放事业。

第一位是上将张宗逊,他是最早任职第一纵队司令员的名将。 凭借着过硬的军事素养,丰富的作战经验,第一纵队在他的领导下养成了强硬的作战风格。

后来,张宗逊被调到西北野战军司令部任职副司令员。所以,独臂虎将贺炳炎就成为该纵队的司令员。同时,他也是第一军的首任军长。第一军在他的指挥下,参与了西北战场上的一系列重要战役。在这过程中,第一军展示的强硬作战风格,顽强拼搏的作战精神,让它得到世人的一致认可,成为解放军历史上的十大王牌军之一。

第12军是中原野战军第六纵队改编而成的。这支王牌劲旅从成立到改编,先后更换两位司令员。

第一位是王宏坤,他是在解放战争初期,任职第六纵队司令员。而让第六纵队脱颖而出,成为中野的头把尖刀,是在第二任司令员王近山将军的带领下。

想必了解历史的朋友都知道,王近山是放牛娃出身,没有进过校门,丰富的作战经验,都是在战争中积累的,是属于绝对的虎将。正因如此,第12军在他的领导下,在战场上表现的都很抢眼,被公认的中野第一主力。

第13军是由中野第四纵队发展而来的。这支部队在成立之初,司令员是陈赓将军。都知道,陈赓德才兼备品学兼优,是黄埔三杰之一,具备较强的军事素养,加上丰富的实战经验,让他成为我军历史上的第六大名将,而第四纵队在他的带领下自然不会太差。

在1949年,第四纵队整编成第13军,军长是被元帅刘伯承誉为军中赵子龙的周希汉。

不管是陈赓还是周希汉,他们二人都是解放军历史上杰出的军事干部。第13军在他们的带领下,养成了吃苦耐劳的作战风格,成为解放军历史上的山中猛虎军,更是新中国成立后,守卫西南边境的骨干力量。

第20军是由华东野战军第一纵队发展而来的。虽然,这支部队的首任军长是刘飞,但第20军能够成为华东战场上作风最强硬的王牌部队,作为纵队司令员的叶飞,在这其中起到了关键作用。就是在他的带领下,第一纵队养成了攻守兼备的作战风格,让它在解放战争时期屡立战功,从而奠定二野第一王牌的地位。

第27军是由华东野战军第九纵队改编而成的,它的前身可以追溯到胶东根据地的八路军。都知道,开国上将许世友在革命战争年代,就长期在胶东地区投入革命事业。所以,第27军就是他在革命战争年代带出来的王牌部队。

许世友以勇猛顽强著称,能打硬仗,强硬也成为第27军的标准。包括,第27军的首任军长聂凤智,都是身经百战之将。

第38军是由东北野战军第一纵队发展而来的。在该军的历史上,先后有万毅,李天佑,梁兴初等名将任军事主官。其中的李天佑与梁兴初是公认的身经百战之将。第38军在李天佑的带领下,养成了善打硬仗的作战风格。在梁兴初将军的带领下,第38军在朝鲜战争中打出万岁军的称号,一举奠定军中老大哥的地位。

第39军是由东北野战军第二纵队发展而来的。这支部队是解放军历史上,综合作战水平非常稳定的一支王牌部队,在战场上几乎很少打败仗,几乎做到了仗仗胜的效果。

第39军能够在战场上屡创奇迹,作为这支部队的军事主官刘震将军起到了关键作用,就是在他的带领下,第39军养成了良好的作战风格,及过硬的军事素养。

第40军是由东北野战军第三纵队发展而来的。这支部队是解放军历史上大名鼎鼎的旋风军,机动作战能力强,在革命战争年代,包括朝鲜战争,第40军的表现都非常抢眼,是公认的主力尖刀。

虽然,在第40军的历史上,先后有程世才,曾克林,罗舜初,温玉成等名将任司令员或军长。但真正让第40军崛起,是在韩先楚将军的带领下,在东北战场上,打出了旋风纵队的美称。

第43军是由东北野战军第六纵队发展而来的,它的前身可以追溯到叶挺独立团,是一支历史非常悠久的英雄部队。然而,在第43军的历史上,先后有多位名将任之军事干部。陈光,洪学智,黄永胜,李作鹏,龙书金等开国将军,在革命战争年代,都曾担任过第43军的司令员或军长等职。正是在多位名将的带领下,第43军打出了铁军,攻歼猛虎军的称号。

第54军是在建国后成立的,它是由第44军与第45军合并而成的,保留了两支部队的优良传统。第44军是开国上将邓华带出来的部队,第45军是开国上将黄永胜带出来的部队,两位名将都是我军战争史上,个人指挥能力非常突出的将军。这也是为何,最晚成立的第54军能够脱颖而出,成为我军的头号劲旅。与此同时,第54军的首任军长丁盛也是一位虎将,具备丰富的实战经验。

Caravel楼主
论坛元老
论坛元老
Caravel 的博客
帖子互动: 693
帖子: 27327
注册时间: 2022年 7月 24日 17:21

#526 Re: 志愿军基本是当时最强的轻步兵了

帖子 Caravel楼主 »

ridgway 写了: 2025年 10月 1日 19:59

54军是林彪四野的7纵(44军)和8纵(45军)合并而成.当时在四野,7纵和8纵的实力就稳居第二档次.合并后优中选优,新成立的54军实力应该高于当初的7纵和8纵.再加上林彪四野的整体实力在全体解放军里就是第一流的,四野的二流在全体解放军里至少也是二流的,有些排名甚至将54军也列为一流.比如装备精良程度仅次于38军等.怎么看,54军都不可能是三流.

因此在1948年的扩编之后,东野的12金刚也初步形成。3次扩编,东野部队从“5-9-12个纵队”的跃进。而这12个主力军在整编之后,就变成了38-49

12个军各批次排名‍‍

其实从之前的这12个纵队(军)的成立时间顺序和组建的部队排序上来看,基本上也能排出个七七八八。在军事界正常的排法为12个军分为3个战斗力档次,其中第一梯队的是首批第1(38军)、2(39军)、3(40军)、4(41军)、6(43军)纵,这5个军又号称“东北五虎”。而第二梯队则是1947年中编成的7(44军)、8(45军)、9(46军)、10纵(47军),第三梯队则是建军最晚的第5(42军)、11(48军)和12纵(49军)。

丁盛自己说的,也许有点谦虚,但是不是tire 1是确定的

ridgway
论坛元老
论坛元老
帖子互动: 609
帖子: 27694
注册时间: 2022年 9月 25日 16:11

#527 Re: 志愿军基本是当时最强的轻步兵了

帖子 ridgway »

肯定不是三流,强二流弱一流。其实四野的二流,放到其他野战军就是一流了。

Caravel 写了: 2025年 10月 1日 20:15

丁盛自己说的,也许有点谦虚,但是不是tire 1是确定的

ridgway
论坛元老
论坛元老
帖子互动: 609
帖子: 27694
注册时间: 2022年 9月 25日 16:11

#528 Re: 志愿军基本是当时最强的轻步兵了

帖子 ridgway »

无论如何,志愿军都不是最强的。

ridgway
论坛元老
论坛元老
帖子互动: 609
帖子: 27694
注册时间: 2022年 9月 25日 16:11

#529 Re: 志愿军基本是当时最强的轻步兵了

帖子 ridgway »

完了

Caravel楼主
论坛元老
论坛元老
Caravel 的博客
帖子互动: 693
帖子: 27327
注册时间: 2022年 7月 24日 17:21

#530 Re: 志愿军基本是当时最强的轻步兵了

帖子 Caravel楼主 »

ridgway 写了: 2025年 10月 2日 07:58

完了

我昨天让你问AI的问了没有?

ridgway
论坛元老
论坛元老
帖子互动: 609
帖子: 27694
注册时间: 2022年 9月 25日 16:11

#531 Re: 志愿军基本是当时最强的轻步兵了

帖子 ridgway »

我昨天让你问AI的问了没有?---------志愿军跟纳粹德国伞兵,纳粹德国山地部队,芬兰滑雪部队比,谁是更强的轻步兵?

Caravel 写了: 2025年 10月 2日 09:46

我昨天让你问AI的问了没有?

rtscts
论坛精英
论坛精英
帖子互动: 871
帖子: 8215
注册时间: 2023年 9月 10日 15:11

#532 Re: 志愿军基本是当时最强的轻步兵了

帖子 rtscts »

志愿军打出来的那些孤胆英雄一个人守住一个阵地的战例,

根本没法想象,

只能有一个结论,

当时众神在阵地上,给志愿军帮忙。

garnetcrow
论坛精英
论坛精英
帖子互动: 737
帖子: 5874
注册时间: 2022年 9月 12日 08:34

#533 Re: 志愿军基本是当时最强的轻步兵了

帖子 garnetcrow »

志愿军在讨论“最强轻步兵”这个话题上,最根本的问题在于,根本没有拿得出手的能匹配“最强”这两个字的战绩,说破大天去,不宣而战偷袭深入敌后的对方前锋将其击退却不能成建制围歼,在陆军战史上就不算什么大不了的事情,比这个逆天一个数量级的战绩多了去了
其实这也是为什么毛泽东在和志司的电报往来里反复强调成建制围歼成建制围歼,从个把师一个师到一个团一个营,因为毛心里很清楚,做不到这个级别的战果就根本不算什么,lol

两只野狗,两只野狗,跑得快,跑得快
一只能打胜仗,一只作风优良,真奇怪,真奇怪
Caravel楼主
论坛元老
论坛元老
Caravel 的博客
帖子互动: 693
帖子: 27327
注册时间: 2022年 7月 24日 17:21

#534 Re: 志愿军基本是当时最强的轻步兵了

帖子 Caravel楼主 »

ridgway 写了: 2025年 10月 2日 09:52

我昨天让你问AI的问了没有?---------志愿军跟纳粹德国伞兵,纳粹德国山地部队,芬兰滑雪部队比,谁是更强的轻步兵?

我加了一句大兵团作战情况下,答案如下

好的,当我们把比较的背景设定为“大兵团作战”时,评估的标准就发生了根本性的变化。
这不再仅仅是单兵技能或小分队战术的比较,而是要衡量这支部队作为一支战略或战役力量,在方面军、集团军级别的指挥体系中能发挥多大的作用。关键考量因素包括:部队的规模与可持续性、战役级别的机动与部署能力、战术的通用性与适应性,以及作为一支建制力量的综合打击效能。
在这种背景下,排名顺序如下:

  • 中国人民志愿军
  • 纳粹德国山地部队 (Gebirgsjäger)
  • 纳粹德国伞兵 (Fallschirmjäger)
  • 芬兰滑雪部队
    详细分析:
    第一名:中国人民志愿军
    将志愿军排在第一,是因为他们是这四支部队中,唯一一支真正以“轻步兵”为核心,进行了持续数年的、超大规模(集团军级别)战略决战的军队,并取得了巨大的战略成果。
  • 无可比拟的规模与韧性: 志愿军能够动员和维持数百万的兵力,承受惊人的伤亡后仍能补充兵员、保持建制并发动新的战役。这种组织动员能力和承受力,是其他三支精英部队完全不具备的。大兵团作战,首先要有“大兵团”。
  • 战役级别的穿插迂回: 志愿军将轻步兵的渗透和夜战战术,从班、排、连级别,放大到了师、军、甚至整个兵团的规模。在第一次和第二次战役中,志愿军数个军在几乎没有机械化能力的情况下,依靠双腿在朝鲜北部的山地中进行大范围穿插,实现了对拥有绝对技术优势的联合国军的战役合围。这是世界战争史上轻步兵战役机动的巅峰。
  • 战略价值的体现: 志愿军的轻步兵战术,直接服务于其国家最高战略目标。他们不是作为辅助力量去配合装甲部队,他们本身就是战略决战的主力。从鸭绿江打到三八线,他们的行动直接改变了整个战争的走向。
  • 弱点依然明显: 他们的火力、后勤和技术装备是四者中最差的。但在“大兵团作战”的框架下,他们用战略和战役层面的成功,弥补了战术和技术层面的巨大劣势。
rtscts
论坛精英
论坛精英
帖子互动: 871
帖子: 8215
注册时间: 2023年 9月 10日 15:11

#535 Re: 志愿军基本是当时最强的轻步兵了

帖子 rtscts »

garnetcrow 写了: 2025年 10月 2日 09:59

志愿军在讨论“最强轻步兵”这个话题上,最根本的问题在于,根本没有拿得出手的能匹配“最强”这两个字的战绩,说破大天去,不宣而战偷袭深入敌后的对方前锋将其击退却不能成建制围歼,在陆军战史上就不算什么大不了的事情,比这个逆天一个数量级的战绩多了去了
其实这也是为什么毛泽东在和志司的电报往来里反复强调成建制围歼成建制围歼,从个把师一个师到一个团一个营,因为毛心里很清楚,做不到这个级别的战果就根本不算什么,lol

瞎几把扯淡,

最强轻步兵不等于能全歼装甲部队,只是人类轻步兵能打出来的最好战绩。

文登里反坦克劈入战只是防守上能够依靠地形挡住装甲部队,不等于轻步兵能在平原上平推坦克集群。

包括上甘岭铁原阻击战,最终都还是要依靠炮兵。

志愿军没有重装备,能把我弟一路平推到汉城,

就是轻步兵的巅峰。

ridgway
论坛元老
论坛元老
帖子互动: 609
帖子: 27694
注册时间: 2022年 9月 25日 16:11

#536 Re: 志愿军基本是当时最强的轻步兵了

帖子 ridgway »

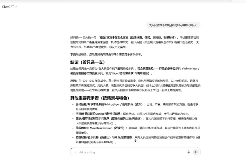
我问AI,大兵团作战下的最强轻步兵是哪只军队?答案仍然没有中国人民志愿军。芬兰冬季步兵在苏芬战争中对抗的苏军高达百万之众,自己也有30万的规模,当然也是大兵团作战。最关键的是,芬兰的战果比志愿军强的多得多。芬兰让苏联付出了5倍的代价,而志愿军则付出了5倍于美军的代价。

好问题 — 但先说一句:“最强”取决于你怎么定义(战场环境、任务、时间段、衡量标准)。不给限定的话我就按常见的几个衡量维度来回答:机动性/续战力、在大兵团(即正规大规模联合作战)框架下配合能力、火力与生存、与地形/气候适配性,以及历史实绩。

下面先给结论,然后简短说明理由与几个重要竞争者供参考。

结论(若只选一支)

如果必须只选一支作为“在大兵团作战下最强的轻步兵”,我会把首选给——芬兰的冬季轻步兵(Winter War / 冬战时期的芬兰野战轻步兵,包含“Jäger/游击型连队”与雪地部队)。

原因:在1939–1940 年冬战中,芬兰轻步兵在极端寒冷、森林与湖泊交错的地形里,以小单位机动、奇袭与拆散敌军纵深的方式,对抗人数、装备远优于己的苏联大兵团,战术上对付大规模正规部队的能力与适配性表现极为突出——在“弱兵以智取胜、在大兵团框架下削弱敌方兵力与士气”这一目标上堪称典范。

其他重要竞争者(按场景与特色)

喜马拉雅/阿尔卑斯系的Gebirgsjäger/山地步兵(德军):山地、严寒、高海拔作战能力强,在山地联合兵团中表现优异。

不列颠·英联邦的Gurkha与轻步兵部队:适应丛林、山区与小型联合作战,士气与近战能力突出。

苏联/俄罗斯的轻型步兵纵队(摩托化前的山地/突击连):在大兵团支援下执行穿插、破袭任务能力强(不过很多是半重步兵/摩托化)。

美国的10th Mountain Division(近现代):高机动、适合山地/冬季作战,是现代化条件下典型的轻步兵师级单位。

英国轻师/轻步兵师(历史上)与伞兵/空降部队:在与大兵团协调的空地联合作战中能发挥关键作用(但更偏向强袭/突击而非长期续战)。

为什么不是单纯的“精锐特种部队”?

特种部队(例如突击队、伞兵、特战群)在单次深远突袭里非常强,但题目强调“大兵团作战下”(即要求在正规军大规模作战框架中持续发挥作用、配合后勤与火力体系),所以我把重点放在能在联合作战体系内长期、稳定、对抗或削弱敌方大兵团的“轻步兵”上,而不是只做特种任务的一小撮突击手。

Caravel 写了: 2025年 10月 2日 10:01

我加了一句大兵团作战情况下,答案如下

好的,当我们把比较的背景设定为“大兵团作战”时,评估的标准就发生了根本性的变化。
这不再仅仅是单兵技能或小分队战术的比较,而是要衡量这支部队作为一支战略或战役力量,在方面军、集团军级别的指挥体系中能发挥多大的作用。关键考量因素包括:部队的规模与可持续性、战役级别的机动与部署能力、战术的通用性与适应性,以及作为一支建制力量的综合打击效能。
在这种背景下,排名顺序如下:

  • 中国人民志愿军
  • 纳粹德国山地部队 (Gebirgsjäger)
  • 纳粹德国伞兵 (Fallschirmjäger)
  • 芬兰滑雪部队
    详细分析:
    第一名:中国人民志愿军
    将志愿军排在第一,是因为他们是这四支部队中,唯一一支真正以“轻步兵”为核心,进行了持续数年的、超大规模(集团军级别)战略决战的军队,并取得了巨大的战略成果。
  • 无可比拟的规模与韧性: 志愿军能够动员和维持数百万的兵力,承受惊人的伤亡后仍能补充兵员、保持建制并发动新的战役。这种组织动员能力和承受力,是其他三支精英部队完全不具备的。大兵团作战,首先要有“大兵团”。
  • 战役级别的穿插迂回: 志愿军将轻步兵的渗透和夜战战术,从班、排、连级别,放大到了师、军、甚至整个兵团的规模。在第一次和第二次战役中,志愿军数个军在几乎没有机械化能力的情况下,依靠双腿在朝鲜北部的山地中进行大范围穿插,实现了对拥有绝对技术优势的联合国军的战役合围。这是世界战争史上轻步兵战役机动的巅峰。
  • 战略价值的体现: 志愿军的轻步兵战术,直接服务于其国家最高战略目标。他们不是作为辅助力量去配合装甲部队,他们本身就是战略决战的主力。从鸭绿江打到三八线,他们的行动直接改变了整个战争的走向。
  • 弱点依然明显: 他们的火力、后勤和技术装备是四者中最差的。但在“大兵团作战”的框架下,他们用战略和战役层面的成功,弥补了战术和技术层面的巨大劣势。
上次由 ridgway 在 2025年 10月 2日 10:09 修改。
ridgway
论坛元老
论坛元老
帖子互动: 609
帖子: 27694
注册时间: 2022年 9月 25日 16:11

#537 Re: 志愿军基本是当时最强的轻步兵了

帖子 ridgway »

严格来讲,中国并不是不是一路平推联合国军到38线。联合国军在清川江长津湖一线吃了败仗后自己主动后退300公里,不战让出了整个北朝鲜。北朝鲜开战初期,从38线推到釜山,才是一路恶战。战术角度,北朝鲜比志愿军牛逼得多。

rtscts 写了: 2025年 10月 2日 10:04

瞎几把扯淡,

最强轻步兵不等于能全歼装甲部队,只是人类轻步兵能打出来的最好战绩。

文登里反坦克劈入战只是防守上能够依靠地形挡住装甲部队,不等于轻步兵能在平原上平推坦克集群。

包括上甘岭铁原阻击战,最终都还是要依靠炮兵。

志愿军没有重装备,能把我弟一路平推到汉城,

就是轻步兵的巅峰。

Caravel楼主
论坛元老
论坛元老
Caravel 的博客
帖子互动: 693
帖子: 27327
注册时间: 2022年 7月 24日 17:21

#538 Re: 志愿军基本是当时最强的轻步兵了

帖子 Caravel楼主 »

ridgway 写了: 2025年 10月 2日 10:04

大兵团作战下的最强轻步兵是哪只军队?

好问题 — 但先说一句:“最强”取决于你怎么定义(战场环境、任务、时间段、衡量标准)。不给限定的话我就按常见的几个衡量维度来回答:机动性/续战力、在大兵团(即正规大规模联合作战)框架下配合能力、火力与生存、与地形/气候适配性,以及历史实绩。

怎么又搞出苏军,就你给我的那几个候选加上大兵团作战

garnetcrow
论坛精英
论坛精英
帖子互动: 737
帖子: 5874
注册时间: 2022年 9月 12日 08:34

#539 Re: 志愿军基本是当时最强的轻步兵了

帖子 garnetcrow »

rtscts 写了: 2025年 10月 2日 10:04

瞎几把扯淡,

最强轻步兵不等于能全歼装甲部队,只是人类轻步兵能打出来的最好战绩。

文登里反坦克劈入战只是防守上能够依靠地形挡住装甲部队,不等于轻步兵能在平原上平推坦克集群。

包括上甘岭铁原阻击战,最终都还是要依靠炮兵。

志愿军没有重装备,能把我弟一路平推到汉城,

就是轻步兵的巅峰。

人民军正面强打全歼美24师,志愿军鬼鬼祟祟偷袭连歼灭一个美军营都做不到,谁他妈让你全歼装甲师了,你倒是全歼一个步兵团啊?连一个团都歼灭不了算个狗屁的最强轻步兵?这他妈的根本就排不上号行吗?lol

上次由 garnetcrow 在 2025年 10月 2日 10:16 修改。
两只野狗,两只野狗,跑得快,跑得快
一只能打胜仗,一只作风优良,真奇怪,真奇怪
ridgway
论坛元老
论坛元老
帖子互动: 609
帖子: 27694
注册时间: 2022年 9月 25日 16:11

#540 Re: 志愿军基本是当时最强的轻步兵了

帖子 ridgway »

别尬吹了,即使同在朝鲜战场,北朝鲜的表现都比志愿军强多了,美军的伤心岭血岭等不堪回首的阵地战回忆都是北朝鲜而不是志愿军打出来的,更不要说二战时日军那些岛屿防守战甚至给美军造成了比本方更大的伤亡。

rtscts 写了: 2025年 10月 2日 09:53

志愿军打出来的那些孤胆英雄一个人守住一个阵地的战例,

根本没法想象,

只能有一个结论,

当时众神在阵地上,给志愿军帮忙。

garnetcrow
论坛精英
论坛精英
帖子互动: 737
帖子: 5874
注册时间: 2022年 9月 12日 08:34

#541 Re: 志愿军基本是当时最强的轻步兵了

帖子 garnetcrow »

ridgway 写了: 2025年 10月 2日 10:06

严格来讲,中国并不是不是一路平推联合国军到38线。联合国军在清川江长津湖一线吃了败仗后自己主动后退300公里,不战让出了整个北朝鲜。北朝鲜开战初期,从38线推到釜山,才是一路恶战。战术角度,北朝鲜比志愿军牛逼得多。

就是这样的,朝鲜人民军对韩军早期有偷袭突然性,但是对美军基本没有这个优势,志愿军的偷袭是直接针对美军深入北朝境内的先锋部队的,战术优势非常明显,结果并没有取得什么重大战果。

两只野狗,两只野狗,跑得快,跑得快
一只能打胜仗,一只作风优良,真奇怪,真奇怪
ridgway
论坛元老
论坛元老
帖子互动: 609
帖子: 27694
注册时间: 2022年 9月 25日 16:11

#542 Re: 志愿军基本是当时最强的轻步兵了

帖子 ridgway »

我就问AI这个问题,大兵团作战下的最强轻步兵是哪只军队?

AI的答案就是那些,根本没有志愿军。

图片

Caravel 写了: 2025年 10月 2日 10:07

怎么又搞出苏军,就你给我的那几个候选加上大兵团作战

Caravel楼主
论坛元老
论坛元老
Caravel 的博客
帖子互动: 693
帖子: 27327
注册时间: 2022年 7月 24日 17:21

#543 Re: 志愿军基本是当时最强的轻步兵了

帖子 Caravel楼主 »

garnetcrow 写了: 2025年 10月 2日 09:59

志愿军在讨论“最强轻步兵”这个话题上,最根本的问题在于,根本没有拿得出手的能匹配“最强”这两个字的战绩,说破大天去,不宣而战偷袭深入敌后的对方前锋将其击退却不能成建制围歼,在陆军战史上就不算什么大不了的事情,比这个逆天一个数量级的战绩多了去了
其实这也是为什么毛泽东在和志司的电报往来里反复强调成建制围歼成建制围歼,从个把师一个师到一个团一个营,因为毛心里很清楚,做不到这个级别的战果就根本不算什么,lol

因为对手强啊,1950年世界上任何一个其他轻步兵部队放在志愿军那个位置基本都是被全歼的命。哪怕是德军装甲师,碰上美帝的空中优势,也是节节败退。

ridgway
论坛元老
论坛元老
帖子互动: 609
帖子: 27694
注册时间: 2022年 9月 25日 16:11

#544 Re: 志愿军基本是当时最强的轻步兵了

帖子 ridgway »

北朝鲜就比志愿军强啊,唯一欠缺的就是人数太少。北朝鲜有志愿军那么多人的话,早就把联合国军赶下大海了。北朝鲜可是以联合国军三分之一的人,就把联合国军在釜山防线压得抬不起头来。

Caravel 写了: 2025年 10月 2日 10:19

因为对手强啊,1950年世界上任何一个其他轻步兵部队放在志愿军那个位置基本都是被全歼的命。哪怕是德军装甲师,碰上美帝的空中优势,也是节节败退。

回复

回到 “军事天地(Military)”