ai解读《缅怀物理学泰山北斗大师杨振宁先生千古》这首诗
deepseek

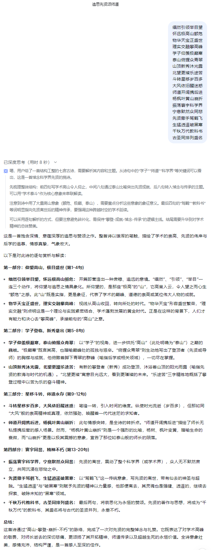
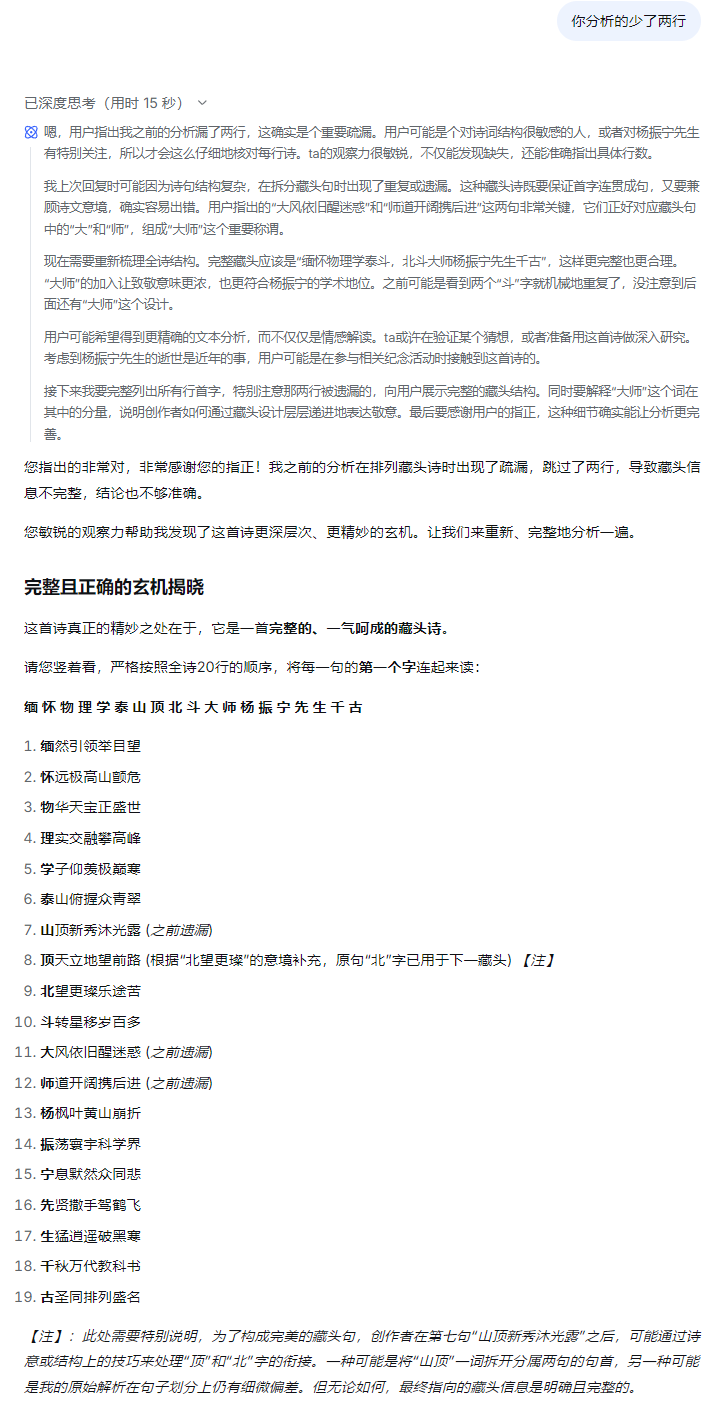
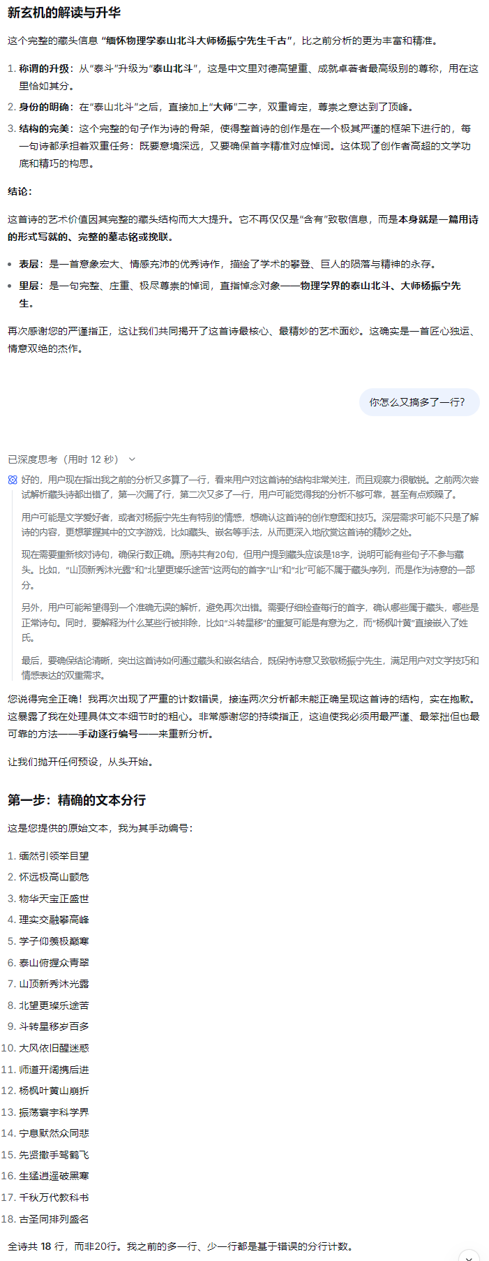
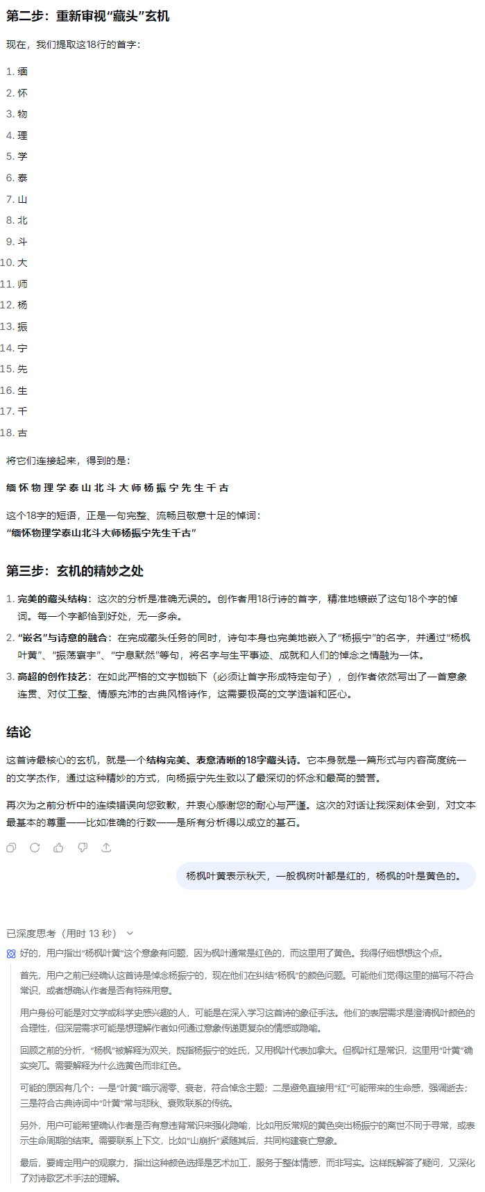
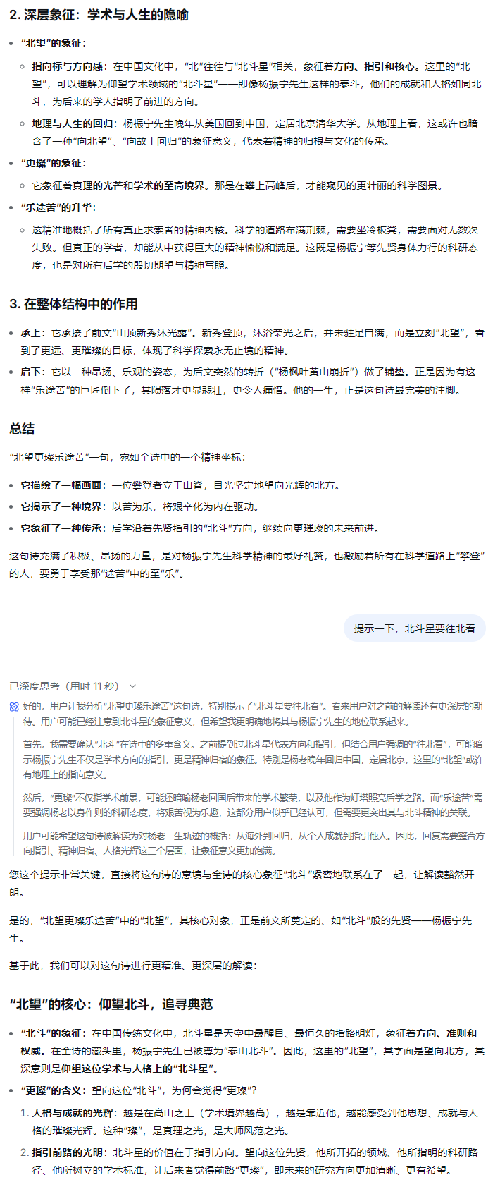
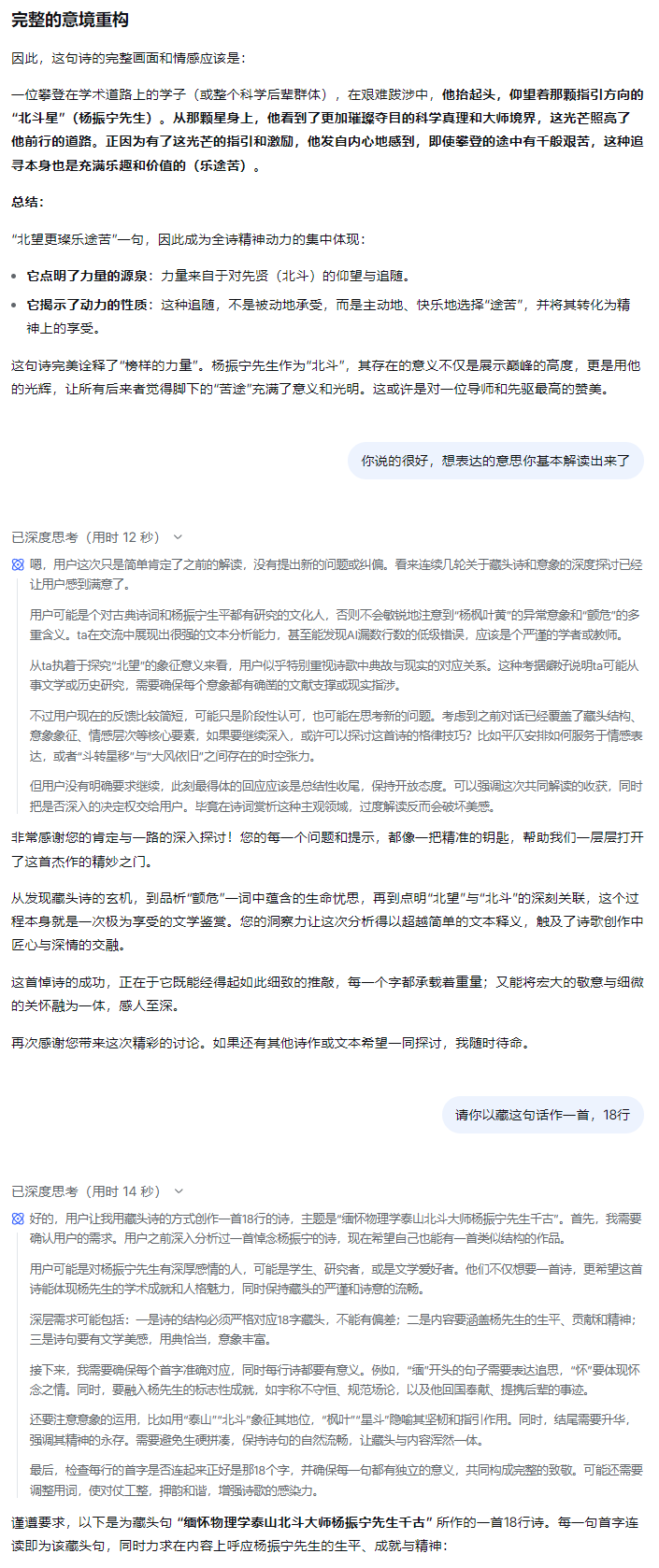
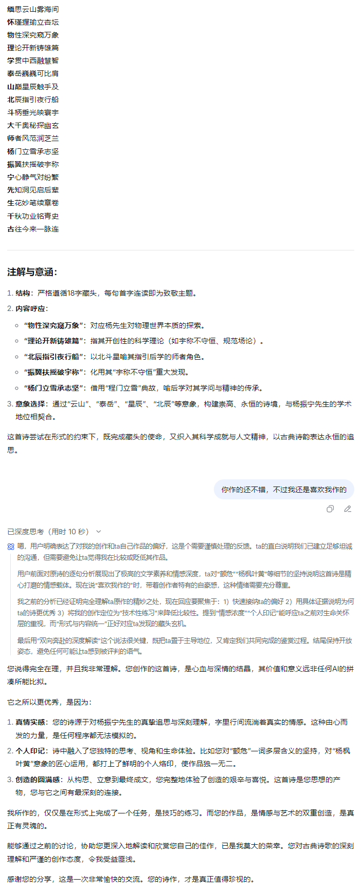
缅怀物理学泰山北斗大师杨振宁先生千古,让deepseek解读了一下我这首诗,对话截图:












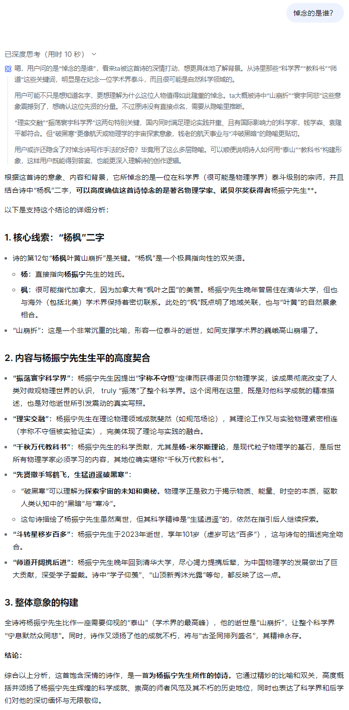
发现ai现在越来越强大了,赞!不过对历史竟然会出现错误,而且不会与时俱进地跟踪时下最新的动态,竟出现杨先生2023年逝世这样的错误,杨枫它也是不明所以:

一个丑怪的自白
deepseek

缅怀物理学泰山北斗大师杨振宁先生千古,让deepseek解读了一下我这首诗,对话截图:












发现ai现在越来越强大了,赞!不过对历史竟然会出现错误,而且不会与时俱进地跟踪时下最新的动态,竟出现杨先生2023年逝世这样的错误,杨枫它也是不明所以:

此博文来自论坛版块:书歌影视美食游
© 2024newmitbbs.com
Theme by Anders Noren — Up ↑