只要你不是丹姐、柴玲,短期签证应该还是不难的

对应老买买提的军事天地,观点交锋比较激烈,反驳不留情面,请作好心理准备。因为此版帖子太多,所以新帖不出现在首页新帖列表,防止首页新帖刷屏太快。


版主: Softfist

回复
头像
willhung(TuckFrump)楼主
论坛点评
论坛点评
帖子互动: 79
帖子: 3068
注册时间: 2022年 8月 3日 23:26

只要你不是丹姐、柴玲,短期签证应该还是不难的

帖子 willhung(TuckFrump)楼主 »

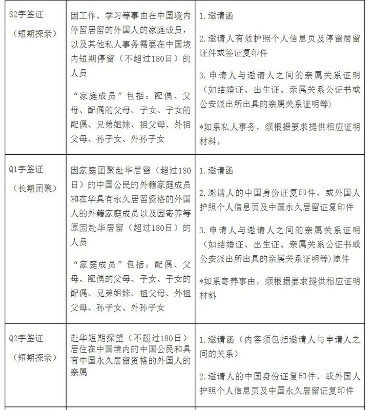
Q2

图片
Texcat
论坛点评
论坛点评
帖子互动: 49
帖子: 2910
注册时间: 2022年 7月 22日 12:11

Re: 只要你不是丹姐、柴玲,短期签证应该还是不难的

帖子 Texcat »

怎么不难的,去年月光姐还在晒自己的签证。
和斯坦福证书列在一起。
直接投降
论坛元老
论坛元老
帖子互动: 1568
帖子: 23448
注册时间: 2022年 7月 31日 13:47

Re: 只要你不是丹姐、柴玲,短期签证应该还是不难的

帖子 直接投降 »

别他妈洗了, 王八朝不给老中长期签证, 这在全世界也绝无仅有吧.
Hard times create strong men. Strong men create good times. Good times create weak men. And, weak men create hard times.
回复

回到 “军事天地(Military)”