2025 新年遐想:举办亚特兰大 “德州扑克夏令营” ,可行吗?

讨论子女教育,兼顾为人父母可能遇到的任何其它问题。

版主: noles

WillyRong楼主
职业作家
职业作家
WillyRong 的博客
帖子互动: 21
帖子: 603
注册时间: 2023年 2月 26日 00:00

#1 2025 新年遐想:举办亚特兰大 “德州扑克夏令营” ,可行吗?

帖子 WillyRong楼主 »

2024年已成过往,2025新年伊始,思绪如潮!

自2024年感恩节夏威夷邮轮之旅后,我们这十几个家庭频繁举办家庭派对。除了美食分享、大快朵颐,最吸引大家的娱乐活动莫过于德州扑克了。

我,一个“德扑”小白,连游戏规则都不甚了解,起初“三条”和“同花”的大小都分不清。SB(小盲注)、BB(大盲注)、UTG(枪口位)、LJ(低劫位)、HJ(高劫位)、CO(劫位)、BTN(按钮)这些术语更是让我一头雾水,更别提如何计算德州扑克的概率和胜率与彩池赔率了。

为了融入“德扑”大家庭,我回家“油管”上观看肉泥Poker的德州扑克零基础新手入门教程,以及其他教学视频,努力补习“德扑”知识。但视频讲解语速太快,专业术语接连不断,我往往还没反应过来,就跳到了下一句。于是,我又求助于Chat GPT, “恶补”相关知识,甚至让它给我出题测验,检验我掌握的程度。

有了这些浅薄的基础,2025年1月1日星期三晚上,我第一次正式上桌,与大家“酣战”一场。虽然最终输了60美元,但这第一次 “德扑” 体验,我却乐在其中,毕竟我本来就是抱着学习的心态参与的。

今天1月2日,我带着小狗在Big Creek Greenway散步时,一个念头突然涌上心头。我观察到,几次德扑活动中,都有青少年参与,他们的热情非常高涨,牌技都在我之上,临场表现也相当出色。如果能把青少年的这份热情引导到正确的方向,这绝对是一件好事!

近些年来,德州扑克在美国亚裔群体中越来越受欢迎,热度已超过围棋、国际象棋和桥牌等传统智力游戏。

德州扑克与扑克21点、百家乐、老虎机等赌场游戏不同,后者是赌客与赌场之间的博弈。在大数定律下,大部分人最终因贪婪而“上头”,最终输给赌场,甚至倾家荡产,沦为烂赌之徒。

德州扑克通常是5-10人之间的博弈,输赢在参与者之间。即使赌场开设德扑,也只是抽取“水钱”,其目的是为了吸引更多赌客。赌场还会定期举办德州扑克大赛,也有为自己做广告的考量。

因此,德州扑克可以被归类为一种智力游戏,类似围棋、国际象棋、桥牌等。在适当引导下,如果能控制好输赢的大小,它可以成为一项既有趣又有益的智力活动!

我随即与“老棕熊”交流了我的想法。

【Willy】新年好,现在方便通个电话吗?

【老棕熊】可以的。

【Willy】我新年有一个大胆且又“异想天开”的想法,不知道你怎么看?

【老棕熊】我就喜欢听你这种奇思妙想!说来听听?

【Willy】你最近忙吗?你会打德州扑克吗?

【老棕熊】我总是很忙,忙是好事啊。我不会打德州扑克,但为了需要,学学也是可以的。

【Willy】我最近参加了几次家庭聚会,我发现很多青少年都喜欢打德州扑克,这其实是一项很好的活动。

你们美中下一代不是致力于提高青少年的领导力吗?我觉得打德州扑克对青少年未来的工作和事业也有帮助。

什么是领导力?领导力包括判断力、决策力、沟通能力等等。打德州扑克需要不断地做判断、做决定,需要察言观色,需要审时度势,赢不骄,输不馁,不冲动,有良好的牌风,这些都是领导力的重要组成部分啊!

很多亚裔德扑选手都有很好的数学功底,他们正活跃在美国的各种德扑比赛中。

德州扑克需要一定的数学基础,但数学好不代表德扑打得好,这里面还需要智商和情商的综合运用。

我想,或许亚特兰大美中下一代教育基金会可以出面组织青少年“德州扑克夏令营”,邀请资深“德扑”高手和教练授课,提供实战指导和练习,培养青少年在娱乐中增强判断力、决策力和沟通能力。换句话说,寓教于乐,在德州扑克中提升领导力,这不失为一个好方法,相信会得到青少年和家长的大力支持。

以美中下一代教育基金会为平台,争取一些赞助商和热心人士的赞助,收取一定的报名费,做到取之于民,用之于民。还可以举办亚特兰大青少年德州扑克大赛,并进一步成立亚特兰大德州扑克俱乐部。之后,可以举办亚特兰大德州扑克大赛,分成人组和青少年组,大赛后颁奖,进而选拔选手参加全美德扑大赛,这绝对是利国利民的大好事!

我们亚特兰大有快乐高尔夫俱乐部,以及各种乒乓球、羽毛球、篮球、足球、游泳、滑雪等组织或俱乐部,唯独缺少一个德州扑克俱乐部。

【老棕熊】非常好,对孩子们有益的事情,我们尽力去做。

你帮我查一下,打德州扑克对青少年有哪些好处?对青少年的领导能力有哪些帮助?

【Willy】我正在Big Creek Greenway遛狗散步,等我回家后,我上Chat GPT查询一下,肯定能找到很多好处和帮助。

我们的对话就此结束。接下来是我在Chat GPT上学习德州扑克的内容,以及关于打德州扑克对青少年有哪些好处,对青少年领导力有哪些帮助的查询结果。

由于Chat GPT的原文太长,我只能以图片形式展示,感兴趣的朋友可以自行上Chat GPT查询。

希望大家能提供宝贵意见,集思广益,也算是一次“民意调查”,看看有多少人支持我的建议?


图片

图片

图片

图片

图片

图片

图片

图片

图片

图片

图片

图片

图片

图片

图片

图片

图片

图片

图片

图片

图片

“老棕熊“是谁?
他是亚特兰大美中下一代教育基金会董事长,长期致力于海内外青少年培养提高等公益事业!

请参看有关文章:
为华二代打拼,为孩子们铺路,为华裔的未来争取更好的生存空间
viewtopic.php?f=47&t=617430

领导才能从小抓起,亚特兰大青少年领袖夏令营
viewtopic.php?t=409731

自古英雄出少年,一代更比一代强
viewtopic.php?t=306161

【科普】反向博彩业,赌场匿名者Casino Anonymous,赌场玩家的福音
viewtopic.php?t=316284

祝愿大家在新的一年里,平安喜乐!也期待在大家的共同支持下,亚特兰大德州扑克夏令营能够顺利启动,为青少年们的全面发展注入新的活力,开启精彩未来!
(全文完)
本文作者:亚特兰大资深房地产经纪,著名新闻撰稿人Willy Rong 。
willy.rong518@gmail.com
(404) 849-2767 | 微信ID: WillyRong

+5.00 积分 [版主 noles 发放的奖励]
上次由 WillyRong 在 2025年 1月 4日 06:03 修改。

标签/Tags:
oldestghost
论坛精英
论坛精英
oldestghost 的博客
帖子互动: 880
帖子: 7354
注册时间: 2024年 5月 4日 23:25

#2 Re: 2025 新年遐想:举办亚特兰大 “德州扑克夏令营” ,可行吗?

帖子 oldestghost »

打德州最多一晚输过六位数的飘过。。。。

跟升学没关的夏令营,老中不感兴趣。

处于法律灰色地带的东西,慎重。

+2.00 积分 [版主 noles 发放的奖励]
x1 图片 x1 图片
WillyRong楼主
职业作家
职业作家
WillyRong 的博客
帖子互动: 21
帖子: 603
注册时间: 2023年 2月 26日 00:00

#3 Re: 2025 新年遐想:举办亚特兰大 “德州扑克夏令营” ,可行吗?

帖子 WillyRong楼主 »

【Willy】我觉得如果中美下一代能出面举办《亚特兰大青少年德州扑克大赛》,将是一件里程牌的事件!👍

【老棕熊】先贴出来,让大家考虑,预热,这是可能的,我也去多了解一下。😀
头像
wmysh(我没有啥好)
论坛精英
论坛精英
帖子互动: 934
帖子: 6200
注册时间: 2023年 3月 10日 20:59
来自: Ex medio nullis locis

#4 Re: 2025 新年遐想:举办亚特兰大 “德州扑克夏令营” ,可行吗?

帖子 wmysh(我没有啥好) »

这符合教会的行为准则么?
There are two ways to conquer and enslave a country. One is by the sword. The other is by debt. - John Adams
WillyRong楼主
职业作家
职业作家
WillyRong 的博客
帖子互动: 21
帖子: 603
注册时间: 2023年 2月 26日 00:00

#5 Re: 2025 新年遐想:举办亚特兰大 “德州扑克夏令营” ,可行吗?

帖子 WillyRong楼主 »

【Willy】德州扑克大赛是有现成规则的,赢就是赢,输就是输,点数明摆在那里的,不容易作弊,也不容易有“托人情/走后门”之类的,中美下一代如果能担当此大任,绝对一有利无害,青史留名的事!👍

【老棕熊】你这么推崇,我会认真考虑!👍
WillyRong楼主
职业作家
职业作家
WillyRong 的博客
帖子互动: 21
帖子: 603
注册时间: 2023年 2月 26日 00:00

#6 Re: 2025 新年遐想:举办亚特兰大 “德州扑克夏令营” ,可行吗?

帖子 WillyRong楼主 »

【Willy】德州扑克大赛是有现成规则的,赢就是赢,输就是输,点数明摆在那里的,不容易作弊,也不容易有“托人情/走后门”之类的,中美下一代如果能担当此大任,绝对一有利无害,青史留名的事!👍

【老棕熊】你这么推崇,我会认真考虑!👍
WillyRong楼主
职业作家
职业作家
WillyRong 的博客
帖子互动: 21
帖子: 603
注册时间: 2023年 2月 26日 00:00

#7 Re: 2025 新年遐想:举办亚特兰大 “德州扑克夏令营” ,可行吗?

帖子 WillyRong楼主 »

【Willy】我的想法虽好,但需要一个强有能力的人去推动、去实现,我认为你就是亚特兰大这样的人!👍

现在你看了Chat GPT 的回答,不会再对“打德州扑克对青少年有哪些好处?对青少年的领导能力有哪些帮助?”有疑问了吧?这绝对是件利国利民的大好事!👍

如果咱们能培养出一个、几个“谷爱凌”式的德朴冠军选手,那也是我们华裔的骄傲,我们也会为此感到欣慰的。

我们华裔孩子为什么都要在“理工科”的赛道奔?我们华裔也要像犹太裔在美国各个领域都出类拔萃!😀

【老棕熊】有道理,我从来都不主张只是学习好!👍
WillyRong楼主
职业作家
职业作家
WillyRong 的博客
帖子互动: 21
帖子: 603
注册时间: 2023年 2月 26日 00:00

#8 Re: 2025 新年遐想:举办亚特兰大 “德州扑克夏令营” ,可行吗?

帖子 WillyRong楼主 »

【亚特兰大莉莉姐评论道】鼓励青少年追求个性,也是可以的。

我也不觉得青少年光读书好就可以了,365行,可以行行出状元的。

爬藤,做高管,不是唯一的出路!👍


【老棕熊】有道理!Well said。👍
WillyRong楼主
职业作家
职业作家
WillyRong 的博客
帖子互动: 21
帖子: 603
注册时间: 2023年 2月 26日 00:00

#9 Re: 2025 新年遐想:举办亚特兰大 “德州扑克夏令营” ,可行吗?

帖子 WillyRong楼主 »

【亚特兰大莉莉姐评论道】鼓励青少年追求个性,也是可以的。

我也不觉得青少年光读书好就可以了,365行,可以行行出状元的。

爬藤,做高管,不是唯一的出路!👍


【老棕熊】Well said。👍
WillyRong楼主
职业作家
职业作家
WillyRong 的博客
帖子互动: 21
帖子: 603
注册时间: 2023年 2月 26日 00:00

#10 Re: 2025 新年遐想:举办亚特兰大 “德州扑克夏令营” ,可行吗?

帖子 WillyRong楼主 »

【有人说】基本都是STEM 上导航滴。

应该鼓励多样化,最重要是发挥特长!👍

【Chat GPT 答】

STEM 是英文 Science, Technology, Engineering, and Mathematics 的缩写,意为科学、技术、工程和数学。这四个领域常被认为是推动创新和经济发展的核心学科,也是教育和职业发展的热门方向。

“上导航” 是一种比喻的说法,可能指的是这些学科领域的学习和职业发展被认为是“有方向性”“前途光明”的选择。具体来说,“导航”可以理解为为未来的发展指明方向,意味着这些领域的学生或从业者通常有明确的职业规划或发展路径。

总结:

STEM 指科学、技术、工程、数学领域。“上导航” 可能隐喻为选择了一个被广泛认可、发展路径明确的方向。
Yesterday
论坛支柱
论坛支柱
帖子互动: 1340
帖子: 12318
注册时间: 2022年 7月 31日 01:18

#11 Re: 2025 新年遐想:举办亚特兰大 “德州扑克夏令营” ,可行吗?

帖子 Yesterday »

WillyRong 写了: 2025年 1月 2日 19:47 2024年已成过往,2025新年伊始,思绪如潮!

自2024年感恩节夏威夷邮轮之旅后,我们这十几个家庭频繁举办家庭派对。除了美食分享、大快朵颐,最吸引大家的娱乐活动莫过于德州扑克了。

我,一个“德扑”小白,连游戏规则都不甚了解,起初“三条”和“同花”的大小都分不清。SB(小盲注)、BB(大盲注)、UTG(枪口位)、LJ(低劫位)、HJ(高劫位)、CO(劫位)、BTN(按钮)这些术语更是让我一头雾水,更别提如何计算德州扑克的概率和胜率与彩池赔率了。

为了融入“德扑”大家庭,我回家“油管”上观看肉泥Poker的德州扑克零基础新手入门教程,以及其他教学视频,努力补习“德扑”知识。但视频讲解语速太快,专业术语接连不断,我往往还没反应过来,就跳到了下一句。于是,我又求助于Chat GPT, “恶补”相关知识,甚至让它给我出题测验,检验我掌握的程度。

有了这些浅薄的基础,2025年1月1日星期三晚上,我第一次正式上桌,与大家“酣战”一场。虽然最终输了60美元,但这第一次 “德扑” 体验,我却乐在其中,毕竟我本来就是抱着学习的心态参与的。

今天1月2日,我带着小狗在Big Creek Greenway散步时,一个念头突然涌上心头。我观察到,几次德扑活动中,都有青少年参与,他们的热情非常高涨,牌技都在我之上,临场表现也相当出色。如果能把青少年的这份热情引导到正确的方向,这绝对是一件好事!

近些年来,德州扑克在美国亚裔群体中越来越受欢迎,热度已超过围棋、国际象棋和桥牌等传统智力游戏。

德州扑克与扑克21点、百家乐、老虎机等赌场游戏不同,后者是赌客与赌场之间的博弈。在大数定律下,大部分人最终因贪婪而“上头”,最终输给赌场,甚至倾家荡产,沦为烂赌之徒。

德州扑克通常是5-10人之间的博弈,输赢在参与者之间。即使赌场开设德扑,也只是抽取“水钱”,其目的是为了吸引更多赌客。赌场还会定期举办德州扑克大赛,也有为自己做广告的考量。

因此,德州扑克可以被归类为一种智力游戏,类似围棋、国际象棋、桥牌等。在适当引导下,如果能控制好输赢的大小,它可以成为一项既有趣又有益的智力活动!

我随即与“老棕熊”交流了我的想法。

【Willy】新年好,现在方便通个电话吗?

【老棕熊】可以的。

【Willy】我新年有一个大胆且又“异想天开”的想法,不知道你怎么看?

【老棕熊】我就喜欢听你这种奇思妙想!说来听听?

【Willy】你最近忙吗?你会打德州扑克吗?

【老棕熊】我总是很忙,忙是好事啊。我不会打德州扑克,但为了需要,学学也是可以的。

【Willy】我最近参加了几次家庭聚会,我发现很多青少年都喜欢打德州扑克,这其实是一项很好的活动。

你们美中下一代不是致力于提高青少年的领导力吗?我觉得打德州扑克对青少年未来的工作和事业也有帮助。

什么是领导力?领导力包括判断力、决策力、沟通能力等等。打德州扑克需要不断地做判断、做决定,需要察言观色,需要审时度势,赢不骄,输不馁,不冲动,有良好的牌风,这些都是领导力的重要组成部分啊!

很多亚裔德扑选手都有很好的数学功底,他们正活跃在美国的各种德扑比赛中。

德州扑克需要一定的数学基础,但数学好不代表德扑打得好,这里面还需要智商和情商的综合运用。

我想,或许亚特兰大美中下一代教育基金会可以出面组织青少年“德州扑克夏令营”,邀请资深“德扑”高手和教练授课,提供实战指导和练习,培养青少年在娱乐中增强判断力、决策力和沟通能力。换句话说,寓教于乐,在德州扑克中提升领导力,这不失为一个好方法,相信会得到青少年和家长的大力支持。

以美中下一代教育基金会为平台,争取一些赞助商和热心人士的赞助,收取一定的报名费,做到取之于民,用之于民。还可以举办亚特兰大青少年德州扑克大赛,并进一步成立亚特兰大德州扑克俱乐部。之后,可以举办亚特兰大德州扑克大赛,分成人组和青少年组,大赛后颁奖,进而选拔选手参加全美德扑大赛,这绝对是利国利民的大好事!

我们亚特兰大有快乐高尔夫俱乐部,以及各种乒乓球、羽毛球、篮球、足球、游泳、滑雪等组织或俱乐部,唯独缺少一个德州扑克俱乐部。

【老棕熊】非常好,对孩子们有益的事情,我们尽力去做。

你帮我查一下,打德州扑克对青少年有哪些好处?对青少年的领导能力有哪些帮助?

【Willy】我正在Big Creek Greenway遛狗散步,等我回家后,我上Chat GPT查询一下,肯定能找到很多好处和帮助。

我们的对话就此结束。接下来是我在Chat GPT上学习德州扑克的内容,以及关于打德州扑克对青少年有哪些好处,对青少年领导力有哪些帮助的查询结果。

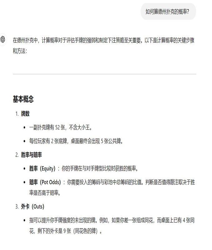
由于Chat GPT的原文太长,我只能以图片形式展示,感兴趣的朋友可以自行上Chat GPT查询。

希望大家能提供宝贵意见,集思广益,也算是一次“民意调查”,看看有多少人支持我的建议?


图片

图片

图片

图片

图片

图片

图片

图片

图片

图片

图片

图片

图片

图片

图片

图片

图片

图片

图片

图片

图片

图片

“老棕熊“是谁?
他是亚特兰大美中下一代教育基金会董事长,长期致力于海内外青少年培养提高等公益事业!

请参看有关文章:
为华二代打拼,为孩子们铺路,为华裔的未来争取更好的生存空间
viewtopic.php?f=47&t=617430

领导才能从小抓起,亚特兰大青少年领袖夏令营
viewtopic.php?t=409731

自古英雄出少年,一代更比一代强
viewtopic.php?t=306161

【科普】反向博彩业,赌场匿名者Casino Anonymous,赌场玩家的福音
viewtopic.php?t=316284

祝愿大家在新的一年里,平安喜乐!也期待在大家的共同支持下,亚特兰大德州扑克夏令营能够顺利启动,为青少年们的全面发展注入新的活力,开启精彩未来!
(全文完)
本文作者:亚特兰大资深房地产经纪,著名新闻撰稿人Willy Rong 。
willy.rong518@gmail.com
(404) 849-2767 | 微信ID: WillyRong
你真是毁人不倦啊,你的想法要是推广了,你保证你天天挨板砖。
Kids should not play Texas Hold'em because it is inherently linked to gambling, even when played without real money, and can potentially lead to problematic gambling behaviors later in life, especially if they are not mature enough to understand the concept of risk and money management; exposing them to the game at a young age could normalize gambling and increase the risk of developing an addiction

+3.00 积分 [版主 noles 发放的奖励]
x1 图片
WillyRong楼主
职业作家
职业作家
WillyRong 的博客
帖子互动: 21
帖子: 603
注册时间: 2023年 2月 26日 00:00

#12 Re: 2025 新年遐想:举办亚特兰大 “德州扑克夏令营” ,可行吗?

帖子 WillyRong楼主 »

【这人又说】华人基本以此导航培养下一代,高管是成功标杆,创业的不多!😀

【Willy 回】嗯,你们的点评符合现实状况,中肯到位,值得深思!👍
WillyRong楼主
职业作家
职业作家
WillyRong 的博客
帖子互动: 21
帖子: 603
注册时间: 2023年 2月 26日 00:00

#13 Re: 2025 新年遐想:举办亚特兰大 “德州扑克夏令营” ,可行吗?

帖子 WillyRong楼主 »

【有人看来文章后说】好主意,支持!👍

【Willy 回】嗯,众人拾柴火焰高,大家一起能力!😀
WillyRong楼主
职业作家
职业作家
WillyRong 的博客
帖子互动: 21
帖子: 603
注册时间: 2023年 2月 26日 00:00

#14 Re: 2025 新年遐想:举办亚特兰大 “德州扑克夏令营” ,可行吗?

帖子 WillyRong楼主 »

【有外州的学生家长问】亚特兰大青少年德州扑克夏令营,我们住在外州的孩子可不可以报名参加?

【Willy 回】据我所知,去年美中下一代教育基金会举办的“亚特兰大青少年领袖夏令营”,就接受了外州青少年参加,甚至还接受国内的孩子参加。基金会为每一个参加的孩子提供了每人一半的费用补助金。

如果基金会能举办亚特兰大青少年德州扑克夏令营,“萧归曹随”,很可能也照此办理。

现在还处在民意调查的“动议”阶段,看看有多少人感兴趣,请加关注吧!😀
WillyRong楼主
职业作家
职业作家
WillyRong 的博客
帖子互动: 21
帖子: 603
注册时间: 2023年 2月 26日 00:00

#15 Re: 2025 新年遐想:举办亚特兰大 “德州扑克夏令营” ,可行吗?

帖子 WillyRong楼主 »

【有家长说】不会打德州扑克,要是有夏令营或者培训课程,很愿意让我家小孩参加。👍

【Willy 回】我在文章里写了:或许亚特兰大美中下一代教育基金会可以出面组织青少年“德州扑克夏令营”,邀请资深“德扑”高手和教练授课,提供实战指导和练习,培养青少年在娱乐中增强判断力、决策力和沟通能力。

如果开办德州扑克夏令营,会请老师教学的,现在还处在民意调查的“动议”阶段,看看有多少人感兴趣,请加关注吧!😀
WillyRong楼主
职业作家
职业作家
WillyRong 的博客
帖子互动: 21
帖子: 603
注册时间: 2023年 2月 26日 00:00

#16 Re: 2025 新年遐想:举办亚特兰大 “德州扑克夏令营” ,可行吗?

帖子 WillyRong楼主 »

【亚城阿飞说】@亚特兰大房地产Willy Rong,群里几个叔叔都可以去当老师,哈哈!😀

【Willy 回】对呀,给群里的“叔叔们”找“第二职业”,利民利己!👍
xyzcrai(silverwing)
论坛点评
论坛点评
帖子互动: 441
帖子: 2236
注册时间: 2022年 10月 31日 20:47

#17 Re: 2025 新年遐想:举办亚特兰大 “德州扑克夏令营” ,可行吗?

帖子 xyzcrai(silverwing) »

为了挣点钱脸都不要了,搞黄赌毒夏令营,也亏你想得出来。
头像
YouHi
论坛元老
论坛元老
YouHi 的博客
帖子互动: 3036
帖子: 38740
注册时间: 2022年 7月 22日 22:36

#18 Re: 2025 新年遐想:举办亚特兰大 “德州扑克夏令营” ,可行吗?

帖子 YouHi »

LOL
著名网友名单
🇺🇸 NC CHINESE AMERICANS FOR TRUMP 🛩️
你也是Trump U毕业的吗???
WillyRong楼主
职业作家
职业作家
WillyRong 的博客
帖子互动: 21
帖子: 603
注册时间: 2023年 2月 26日 00:00

#19 Re: 2025 新年遐想:举办亚特兰大 “德州扑克夏令营” ,可行吗?

帖子 WillyRong楼主 »

【有人问】德州扑克是不是去年在国内有一阵子打的很火的“惯蛋”?

【Chat GPT 答】

德州扑克和国内一些地方流行的扑克牌游戏如“惯蛋”是完全不同的两种游戏。虽然它们都属于扑克牌类游戏,但规则和玩法差异很大。

德州扑克(Texas Hold'em)

玩法核心:每人起手两张底牌,通过五张公共牌组合出最强的五张牌。

决策性:游戏强调概率计算、心理博弈和战略决策。

竞技性:经常作为比赛项目,有世界级赛事(如 WSOP)。

参与人数:通常是2-10人。

惯蛋

地方性:掼蛋是一种起源于江苏省淮安市的扑克牌游戏。

玩法核心:通常与斗地主类似,强调出牌顺序和抓分策略。

地域性强:主要在特定区域流行。

参与人数:通常是固定的4人或多人,规则各地可能有差异。

总结:虽然德州扑克和惯蛋都是扑克牌游戏,但它们的规则、目标和游戏体验完全不同。去年国内的惯蛋热潮可能与一些线上平台和社交活动的推广有关,但它和德州扑克是两回事。
laomei9
论坛元老
论坛元老
帖子互动: 1641
帖子: 15589
注册时间: 2023年 11月 6日 16:14

#20 Re: 2025 新年遐想:举办亚特兰大 “德州扑克夏令营” ,可行吗?

帖子 laomei9 »

打扑克在美国就是赌钱,成人都是比较low的
还青少年夏令营,黄赌毒,就差没组织青少年
去锻炼性技巧去了,LOL

+2.00 积分 [版主 noles 发放的奖励]
回复

回到 “子女教育”