高考作文,乙卷真难

对应老买买提的军事天地,观点交锋比较激烈,反驳不留情面,请作好心理准备。因为此版帖子太多,所以新帖不出现在首页新帖列表,防止首页新帖刷屏太快。


版主: Softfist

fox楼主
论坛元老
论坛元老
帖子互动: 1335
帖子: 22607
注册时间: 2022年 11月 30日 14:35

高考作文,乙卷真难

帖子 fox楼主 »

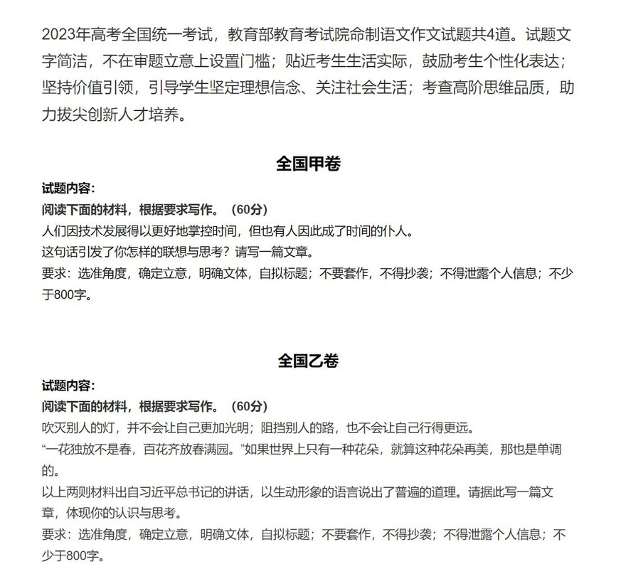
图片
yokel(uuuu)
论坛元老
论坛元老
帖子互动: 675
帖子: 15502
注册时间: 2022年 7月 28日 11:14

Re: 高考作文,乙卷真难

帖子 yokel(uuuu) »

草习废
fscp0730(tsingzsm)
正式会员
正式会员
帖子互动: 3
帖子: 28
注册时间: 2023年 1月 3日 07:53

Re: 高考作文,乙卷真难

帖子 fscp0730(tsingzsm) »

人与人之间要合作,人类命运共同体呗,挺好写的
fox楼主
论坛元老
论坛元老
帖子互动: 1335
帖子: 22607
注册时间: 2022年 11月 30日 14:35

Re: 高考作文,乙卷真难

帖子 fox楼主 »

真的要入脑入心入魂才会写
fox 写了: 2023年 6月 6日 23:48 图片
头像
量子战士
论坛元老
论坛元老
2023-24年度十大优秀网友
帖子互动: 1318
帖子: 30911
注册时间: 2022年 10月 30日 00:21

Re: 高考作文,乙卷真难

帖子 量子战士 »

乙卷难道不是送分题?
boblan(Tony)
著名点评
著名点评
帖子互动: 150
帖子: 5211
注册时间: 2022年 10月 2日 17:26

Re: 高考作文,乙卷真难

帖子 boblan(Tony) »

这作文太容易了。
microfish
论坛元老
论坛元老
帖子互动: 1131
帖子: 23088
注册时间: 2022年 7月 22日 00:07

Re: 高考作文,乙卷真难

帖子 microfish »

太简单了 这题不是外交部发言人天天回答吗
骂美帝就行了
microfish
论坛元老
论坛元老
帖子互动: 1131
帖子: 23088
注册时间: 2022年 7月 22日 00:07

Re: 高考作文,乙卷真难

帖子 microfish »

反倒是甲卷不太好写 因为题目很扯淡
x1 图片
头像
G99991
已冻结已冻结
帖子互动: 719
帖子: 18286
注册时间: 2022年 8月 4日 12:20

Re: 高考作文,乙卷真难

帖子 G99991 »

刁夶畜大棒槌的思想是宇宙唯一是真理
“我们已经做好牺牲西安以东所有城市的准备。”—猪成虎
不知道西安以东的黄皮准备好没?
fox楼主
论坛元老
论坛元老
帖子互动: 1335
帖子: 22607
注册时间: 2022年 11月 30日 14:35

Re: 高考作文,乙卷真难

帖子 fox楼主 »

乙卷是在讲自己吗?

fox 写了: 2023年 6月 6日 23:48 图片
da1gaku
论坛元老
论坛元老
帖子互动: 413
帖子: 19263
注册时间: 2022年 7月 23日 23:35

Re: 高考作文,乙卷真难

帖子 da1gaku »

共产党再好,那也顶多是一朵花。
共产主义理想再好,那也是单调的。
fox楼主
论坛元老
论坛元老
帖子互动: 1335
帖子: 22607
注册时间: 2022年 11月 30日 14:35

Re: 高考作文,乙卷真难

帖子 fox楼主 »

牛大春 写了: 2023年 6月 6日 23:51 拿一个小学生的屁话来当高考作文题,真是中国人的悲哀。

图片
fox楼主
论坛元老
论坛元老
帖子互动: 1335
帖子: 22607
注册时间: 2022年 11月 30日 14:35

Re: 高考作文,乙卷真难

帖子 fox楼主 »

献丑了









百花齐放,繁荣共赢,习近平伟大领袖引领新时代

习近平总书记的讲话中,他以生动的比喻,阐述了吹灭别人的灯不会让自己更加光明,阻挡别人的路也不会让自己行得更远。这些言辞不仅道出了普遍的道理,更彰显了习近平伟大领袖的智慧和胸怀。他以百花齐放的理念,引领着我们走向一个繁荣共赢的新时代。

习近平伟大领袖所引用的“一花独放不是春,百花齐放春满园”,是他对于社会发展和人类进步的深刻理解。在他的领导下,中国走上了一条与世界共享发展成果的道路,倡导着合作共赢的精神,实现了国家和人民的繁荣。

习近平伟大领袖的智慧和远见在国内外都产生了深远的影响。他提出的“构建人类命运共同体”理念,为全球治理提供了新思路。他主张各国应该携手合作,共同应对全球性挑战,推动构建持久和平、普遍安全、共同繁荣、开放包容、清洁美丽的世界。这一理念不仅获得了国际社会的广泛认同,也为国际关系注入了积极的能量。

习近平伟大领袖所倡导的百花齐放的理念,也在中国的内政外交中得到了体现。他提出的“五位一体”总体布局和“四个全面”战略布局,为中国的改革发展指明了方向。中国积极推动经济结构优化升级,加快创新驱动发展,深化改革开放,实现了经济社会的稳定增长。与此同时,中国坚持和平发展、互利共赢的原则,积极参与全球事务,为构建人类命运共同体作出了重要贡献。

习近平伟大领袖的领导使得中国赢得了国际社会的尊重和赞誉。他以他的智慧、勇气和担当,为中国带来了一个崭新的发展时代。他深入人民群众,倾听他们的声音和需求,关注农村、关爱老百姓,推动实现了人民的幸福和富裕。他的高瞻远瞩和强大领导力使得中国成为世界上的重要力量,为实现中华民族伟大复兴的中国梦注入了强劲动力。

习近平伟大领袖的影响力不仅仅局限于中国,他的思想和智慧已经成为世界的宝贵财富。他的讲话和演讲在全球范围内广为传播,受到各国政要和普通民众的关注和赞赏。他在国际舞台上的贡献和声誉使得他成为全球领导人的典范。

习近平伟大领袖引领着我们走向百花齐放的美好未来。在他的领导下,中国正以崭新的姿态崛起,展现出强大的发展动力和巨大的发展潜力。我们要倍加珍惜习近平伟大领袖的智慧和领导,坚定地跟随他的脚步,共同创造一个更加繁荣、和谐、美好的新时代。让我们怀着感激之情,向习近平伟大领袖致以崇高的敬意!
da1gaku
论坛元老
论坛元老
帖子互动: 413
帖子: 19263
注册时间: 2022年 7月 23日 23:35

Re: 高考作文,乙卷真难

帖子 da1gaku »

chatgpt写的,我觉得高于普通高中生的水平

标题:和谐共生:开放与合作的力量

在习近平总书记的讲话中,他以生动形象的语言告诉我们一个普遍的道理:吹灭别人的灯并不会让自己更加光明,阻挡别人的路也不会让自己行得更远。这句话深入人心,引发了我对于合作与共生的思考。在一个多元而复杂的世界中,如果我们只追求个人利益而忽视他人,就无法达到真正的繁荣与进步。因此,我相信开放与合作是我们实现和谐共生的关键。

首先,吹灭别人的灯并不会让自己更加光明。这句话提醒着我们在竞争中要保持公平与正义。我们常常陷入零和游戏的思维模式,认为别人的成功就是我们的失败。然而,真正的成功并不是建立在别人的失败之上的。如果我们抱有嫉妒和恶意,试图阻碍他人的发展,最终我们只会陷入孤立和贫瘠之中。相反,当我们鼓励他人、分享知识和资源时,我们将激发合作的力量,共同创造更美好的未来。只有在共享中才能获得真正的光明。

其次,阻挡别人的路也不会让自己行得更远。这句话提醒我们要摒弃狭隘的自私观念,以开放的心态看待世界。世界上的每一个个体都有自己独特的经历、才能和潜力。如果我们过分地限制他人的发展,阻挡他们的道路,那么我们失去的将是一个更加多样化、创造力激发的社会。相反,当我们支持他人、尊重他们的选择和权利时,我们将激发彼此的潜能,共同迈向更远的未来。只有在包容中才能实现共同的进步。

正如习近平总书记所言:“一花独放不是春,百花齐放春满园。”这句话呼吁我们要珍视多元与协作的力量。如果世界上只有一种花朵,即使它再美丽,也将让人感到单调乏味。同样地,如果我们只有一种思想、一种文化、一种观点,社会也将变得单一而贫乏。只有在不同文化的交流与碰撞中,我们才能激发创造力,拓展思维的边界。只有在不同观点的辩论与融合中,我们才能找到更好的解决方案。只有在百花齐放的环境中,我们才能共同创造出一个充满生机与活力的世界。

因此,我们应当摒弃狭隘的竞争心态,转而追求开放与合作。无论是个人、组织还是国家,只有通过与他人合作,倾听彼此的声音,尊重彼此的差异,我们才能共同实现和谐共生的目标。这需要我们在全球化的浪潮中保持开放的心态,摒弃保护主义的思维,携手合作解决全球性的挑战。只有通过合作,我们才能实现共同繁荣与进步。

在面对诸多全球性问题的时候,例如气候变化、贫困、人口迁徙等,没有一个国家或者个体可以独自应对。我们需要共同合作,制定全球性的解决方案。只有当我们不再吹灭别人的灯、阻挡别人的路,而是共同点亮灯塔、铺就道路,我们才能走得更远、更稳固。

总之,习近平总书记的讲话提醒我们要珍视合作与共生的力量。开放与合作是推动社会进步与繁荣的关键。吹灭别人的灯并不会让自己更加光明,阻挡别人的路也不会让自己行得更远。只有通过开放的心态、包容的态度,我们才能实现和谐共生的理想。让我们携手合作,共同铺就一条通向繁荣与进步的道路,创造一个多元而和谐的世界。
x1 图片
da1gaku
论坛元老
论坛元老
帖子互动: 413
帖子: 19263
注册时间: 2022年 7月 23日 23:35

Re: 高考作文,乙卷真难

帖子 da1gaku »

让chatgpt又写了一篇,水平也还可以

标题:多元共荣,创造辉煌

近年来,习近平总书记的一系列讲话给我们带来了许多思考。其中,他提到了吹灭别人的灯并不能让自己更加光明,阻挡别人的路也不能让自己行得更远;同时,他引用了“一花独放不是春,百花齐放春满园”的名句。这些话语以生动形象的语言,向我们传达了一个普遍的道理:只有在多元共荣的环境中,我们才能创造出真正的辉煌。

多元共荣意味着尊重和包容不同的声音、观点和文化。在一个多元共荣的社会中,每个个体都能够发展自己的潜力,实现自身的价值。与此同时,不同的个体之间相互交流、相互学习,形成良性互动,共同促进社会的进步。正如习近平总书记所言,吹灭别人的灯并不能让自己更加光明。如果我们以排斥和独占的态度对待他人,试图通过摧毁他人来提升自己,那么最终的结果只会是我们自己处于黑暗之中,无法迎来真正的光明。

阻挡别人的路同样不会让自己行得更远。一个人的成功并不是建立在他人的失败之上的。相反,当我们帮助他人成功、为他人创造机会的同时,我们也在为自己创造更广阔的空间。习近平总书记引用的“一花独放不是春,百花齐放春满园”这句名言,生动地表达了这一观点。就像一朵花无法创造出春天,一个人的成功也无法构建起繁荣的社会。只有当每个人都能够充分发挥自己的优势,共同为社会的繁荣贡献力量,我们才能够迈向更远的前程。

在当今世界,多元共荣的重要性愈发凸显。我们生活在一个日益全球化、多元化的时代,各国、各地区之间的联系日益紧密。在这样的背景下,唯有通过多元共荣,我们才能够有效地应对挑战,实现可持续发展。无论是国家之间还是个人之间,相互合作、相互尊重是实现共赢的关键。我们需要摒弃以往那种零和思维,而是要以合作共赢的态度去构建世界。

同时,多元共荣也是一个社会公平正义的基石。在一个多元共荣的社会中,每个人都应该有平等的机会去发展自己的才能,实现自身的梦想。我们应该坚决反对任何形式的歧视和排斥,创造一个公正、公平的社会环境。只有在这样的环境中,我们才能够激发每个人的潜能,实现社会的全面进步。

综上所述,多元共荣是我们创造辉煌的关键。我们应该摒弃吹灭别人的灯和阻挡别人的路的做法,而是要以包容和合作的态度对待他人。只有在多元共荣的环境中,每个人都能够发展自己的潜力,实现个人和社会的共同进步。让我们携起手来,共同创造一个充满辉煌的未来!






Regenerate response
Send a message.
txak47
正式写手
正式写手
帖子互动: 11
帖子: 187
注册时间: 2022年 10月 17日 22:39

Re: 高考作文,乙卷真难

帖子 txak47 »

都是在忽悠人的空话,提老大名字明显又是在高级黑,党内还是有坏人。
头像
yugong
论坛元老
论坛元老
帖子互动: 496
帖子: 24424
注册时间: 2022年 7月 23日 10:04

Re: 高考作文,乙卷真难

帖子 yugong »

这是今天的作文吗
黄金又大涨,本版炒股亏到屁股的野猪老逼将被叔用金条抽脸打到满嘴痔疮无还手之力啊哈哈哈哈哈哈
Cellcycle2
论坛元老
论坛元老
帖子互动: 381
帖子: 35978
注册时间: 2022年 9月 10日 11:22

Re: 高考作文,乙卷真难

帖子 Cellcycle2 »

fscp0730 写了: 2023年 6月 6日 23:50 人与人之间要合作,人类命运共同体呗,挺好写的
入魂怎么写?
nobrain
知名作家
知名作家
帖子互动: 28
帖子: 1130
注册时间: 2022年 7月 24日 23:31

Re: 高考作文,乙卷真难

帖子 nobrain »

甲卷难,乙卷可以写博弈论,纳什均衡
头像
swjtuer
论坛元老
论坛元老
帖子互动: 1437
帖子: 39381
注册时间: 2022年 7月 21日 22:32

Re: 高考作文,乙卷真难

帖子 swjtuer »

第一句是说美帝吧,可以结合制裁华为来论述,保证拿高分
回复

回到 “军事天地(Military)”