后座力会使手枪子弹落点偏高多少,AI的回答

回复
oldestghost楼主
论坛精英
论坛精英
oldestghost 的博客
帖子互动: 894
帖子: 7549
注册时间: 2024年 5月 4日 23:25

#1 后座力会使手枪子弹落点偏高多少,AI的回答

帖子 oldestghost楼主 »

图片

oldestghost楼主
论坛精英
论坛精英
oldestghost 的博客
帖子互动: 894
帖子: 7549
注册时间: 2024年 5月 4日 23:25

#2 Re: 后座力会使手枪子弹落点偏高多少,AI的回答

帖子 oldestghost楼主 »

图片

oldestghost楼主
论坛精英
论坛精英
oldestghost 的博客
帖子互动: 894
帖子: 7549
注册时间: 2024年 5月 4日 23:25

#3 Re: 后座力会使手枪子弹落点偏高多少,AI的回答

帖子 oldestghost楼主 »

很少人能在10米距离用手枪将一组子弹打入一个2 英寸,50mm的圈。

由于后座产生的子弹打高,3mm-15mm这个范围,可以忽略。

oldestghost楼主
论坛精英
论坛精英
oldestghost 的博客
帖子互动: 894
帖子: 7549
注册时间: 2024年 5月 4日 23:25

#4 Re: 后座力会使手枪子弹落点偏高多少,AI的回答

帖子 oldestghost楼主 »

我非常好奇

什么样的枪弹配合能让子弹落点有于后座影响上跳两英寸。

lsheng
论坛元老
论坛元老
帖子互动: 671
帖子: 26394
注册时间: 2022年 10月 11日 15:41

#5 Re: 后座力会使手枪子弹落点偏高多少,AI的回答

帖子 lsheng »

这么算太简化了。没有考虑子弹出膛是旋转的。旋转的物体有稳定指向的特性,需要更大的角动量来偏转。并没有这么简单。

拿钱发帖带节奏的死全家
oldestghost楼主
论坛精英
论坛精英
oldestghost 的博客
帖子互动: 894
帖子: 7549
注册时间: 2024年 5月 4日 23:25

#6 Re: 后座力会使手枪子弹落点偏高多少,AI的回答

帖子 oldestghost楼主 »

lsheng 写了: 2025年 11月 4日 19:28

这么算太简化了。没有考虑子弹出膛是旋转的。旋转的物体有稳定指向的特性,需要更大的角动量来偏转。并没有这么简单。

你看里面的数据,都是往大了估算的。。。

但也就是几毫米偏差。。。

所以好奇2英寸偏差是什么枪弹配合。

fard
论坛点评
论坛点评
帖子互动: 444
帖子: 2673
注册时间: 2023年 12月 5日 14:39

#7 Re: 后座力会使手枪子弹落点偏高多少,AI的回答

帖子 fard »

https://www.luckygunner.com/lounge/how- ... -accuracy/

Ruger GP100
.38 Special 148-grain wadcutter
my best estimate is that the barrel moves roughly .2 to .3 degrees before the bullet exits. That doesn’t sound like much, but at 25 yards, that translates to a point of impact that’s between 3.1 and 4.7 inches higher than if the muzzle had remained in place.

图片

oldestghost楼主
论坛精英
论坛精英
oldestghost 的博客
帖子互动: 894
帖子: 7549
注册时间: 2024年 5月 4日 23:25

#8 Re: 后座力会使手枪子弹落点偏高多少,AI的回答

帖子 oldestghost楼主 »

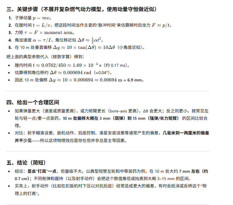
三、算出来的数值(核心结果)

把上面参数代入公式得到:约 11.6 mm(≈1.16 cm)抬高。

我还做了几个敏感性组合测试(主要变化:力臂 r、整枪等效质量 M):

若 r 从 35 mm 降到 30 mm,或枪更重(M = 1.3 kg),结果落在 ≈9–10 mm。

若更轻、更高轴,或极端几何,可能接近 ≈8 mm;若力臂更长或等效惯量更小,会推高到 >12 mm。

综上常见范围:约 8–12 mm(10 m 处),典型估计 ≈11 mm。

四、误差来源与现实中可能不同的原因(必须注意)

脉冲近似与气体时序:真实的后座力随时间曲线不是矩形脉冲;如果膛内压力分布不同,瞬时力矩可能比简单模型更集中或更分散,导致偏差。

等效转动惯量估计粗糙:枪的质量分布(框架、缸、枪管、握把)会改变 I,且 cylinder 的转动也能吸收一部分动量 —— 这些细节会改数值几个到十几个百分比。

射手握持/软组织吸能:手持时人的“give”会显著降低或改变角位移;很多实测会发现手持落点与台架落点有差异(article/实测也指出这一点)。

弹道学以外的扰动:扳机拉动/提前压低、瞄具安装误差、弹着散布等通常产生的随机误差很可能比这项物理效应更大(尤其在不精确的握持下)。

LuckyGunner 的影像估计 vs 模型:文章里对某些转轮的角度视觉估计给出更大的角(0.2–0.3°),如果那个估计成立,那么 10 m 处会是 3.5–5.2 cm 的上移(远大于本模型)。这是因为他们的影像视觉估计含较大不确定性——所以现实测量可能比简单模型更大或更小,取决于枪与实验方法。

————————

回头找个gp100测试下,这个比较有意思。

你是有道理的,我过于武断了。

我去找个长管+低速重弹,尽量放大影响。

另外这个测试最核心的是第一组把枪紧紧压在沙袋上,第二组则放松。

holidays(no)
知名人士
知名人士
帖子互动: 9
帖子: 53
注册时间: 2025年 9月 29日 12:18

#9 Re: 后座力会使手枪子弹落点偏高多少,AI的回答

帖子 holidays(no) »

你不是能在25码打进1英寸吗?

oldestghost 写了: 2025年 11月 4日 17:15

很少人能在10米距离用手枪将一组子弹打入一个2 英寸,50mm的圈。

由于后座产生的子弹打高,3mm-15mm这个范围,可以忽略。

oldestghost楼主
论坛精英
论坛精英
oldestghost 的博客
帖子互动: 894
帖子: 7549
注册时间: 2024年 5月 4日 23:25

#10 Re: 后座力会使手枪子弹落点偏高多少,AI的回答

帖子 oldestghost楼主 »

holidays 写了: 2025年 11月 4日 23:47

你不是能在25码打进1英寸吗?

没戏。。。

那个用的.22 buckmark,加镜子。

换成9mm,或者常见.45都没戏。

.22因为子弹轻,上跳会小很多。

newmitbbssnk
知名作家
知名作家
帖子互动: 112
帖子: 1053
注册时间: 2025年 2月 22日 08:53

#11 Re: 后座力会使手枪子弹落点偏高多少,AI的回答

帖子 newmitbbssnk »

oldestghost 写了: 2025年 11月 4日 17:15

很少人能在10米距离用手枪将一组子弹打入一个2 英寸,50mm的圈。

由于后座产生的子弹打高,3mm-15mm这个范围,可以忽略。

所以电影里都是骗淫的?

oldestghost楼主
论坛精英
论坛精英
oldestghost 的博客
帖子互动: 894
帖子: 7549
注册时间: 2024年 5月 4日 23:25

#12 Re: 后座力会使手枪子弹落点偏高多少,AI的回答

帖子 oldestghost楼主 »

newmitbbssnk 写了: 2025年 11月 6日 10:13

所以电影里都是骗淫的?

前面这句话是普通九毫米手枪的情况,虽然不难,但不专门练习做不到。

后面这句话有些问题,从Lucky gunner 测试,部分枪弹配合在25米会因为后座上飘明显。

回复

回到 “枪械射击(Guns & Gear)”